keyboard_arrow_up Išvalyti viską

Virtuvės projektavimas

Parengsime patalpų brėžinius ir įrenginių išdėstymo planus, taip pat techninės įrangos prijungimo prie elektros, dujų, vandentiekio ir kanalizacijos schemas. 

Sukursime Jūsų virtuvei aiškų ir tikslų planą - nuo įrenginių išdėstymo iki prijungimo schemų. Užtikrinsime, kad sprendimai būtų patogūs, funkcionalūs ir atitiktų visus higienos reikalavimus.

Technologinis planas su patalpų eksplikacija

Pateikiamas racionalus patalpų išplanavimas, nuosekliai einantis nuo sandėliavimo, pirminio apdirbimo, terminio apdirbimo iki išdavimo į lankytojų salę. Nustatomi optimalūs ir proporcingi sandėliavimo, gamybinių ir pagalbinių patalpų dydžiai. Paruošiama patalpų eksplikacija su plotais.

Gamybinių zonų planas

Pateikiamas pagrindinės gamybinės patalpos zonavimas – optimalus suskirstymas į zonas atskiroms operacijoms atlikti: ruošti pusgaminiams, termiškai apdoroti, inventoriui ir indams plauti, patiekalams serviruoti ir t.t.

Technologinių srautų planas

Pateikiamas žaliavų, pusgaminių, šaltų, karštų, saldžių paruoštų patiekalų, nešvarių-švarių stalo indų, personalo ir kitų srautų planas. Tinkamas technologinių srautų paskirstymas užkerta kelią kryžminės taršos susidarymui.

Technologinių įrangos ir baldų žiniaraštis

Pateikiama visų pagrindinių terminio apdorojimo įrangos, šaldymo technikos, stalų, plautuvių, plovimo įrangos ir pagalbinės įrangos bei baldų techninė specifikacija su pagrindinėmis techninėmis charakteristikomis, nurodoma pozicija brėžinio plane bei kiekis.

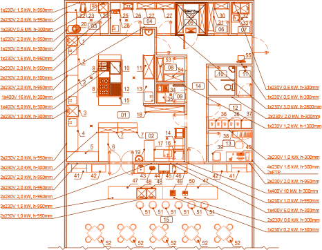
Elektros privedimo taškų planas

Pateikiamas visų technologinės įrangos pajungimo prie el. tinklo taškų planas, nurodant tikslią vietą, aukštį ir galingumą Taip pat nurodomi el. tinklo taškai kilnojamai virtuvinei ir baro įrangai – laisvai pastatomai smulkiai virtuvinei technikai.

Vandens privedimo, nuotekų nuvedimo taškų planas

Pateikiamas visų technologinės įrangos pajungimo prie geriamojo vandens taškų planas, nurodant tikslią vietą, aukštį ir vamzdžių diametrą. Taip pat nurodomi visi nuotekų nuvedimo taškai, vamzdžių diametrai. Pateikiamas numatomas šalto / karšto vandens suvartojimo kiekis ir pirminio valymo įrenginio našumas.

Technologinio vėdinimo planas

Paskaičiuojamas ir pateikiamas nutraukiamo nuo technologinių įrenginių oro kiekis, parenkami oro nutraukimo gaubtai, brėžinyje nurodoma jų kabinimo vieta.

Sienų brėžinys su matmenimis

Pateikiamas gamybinės ir sandėliavimo zonos planas su sienų bei durų pririšimu, matmenimis. Pateikiamas rekomenduojamas sienų ir pertvarų apdailos medžiagiškumas.

Reikia pagalbos projektuojant virtuvę? Pakalbam!

Pakraunama...